주의: 러프하게 정리 중인 자료인데 마무리가 안 되어 있어서 잘못된 내용이 있을 수 있습니다.
----
개발 중에 대기열 시스템이 필요한 경우가 종종 있습니다.
관련 내용을 간략하게 메모 목적으로 정리해둡니다.
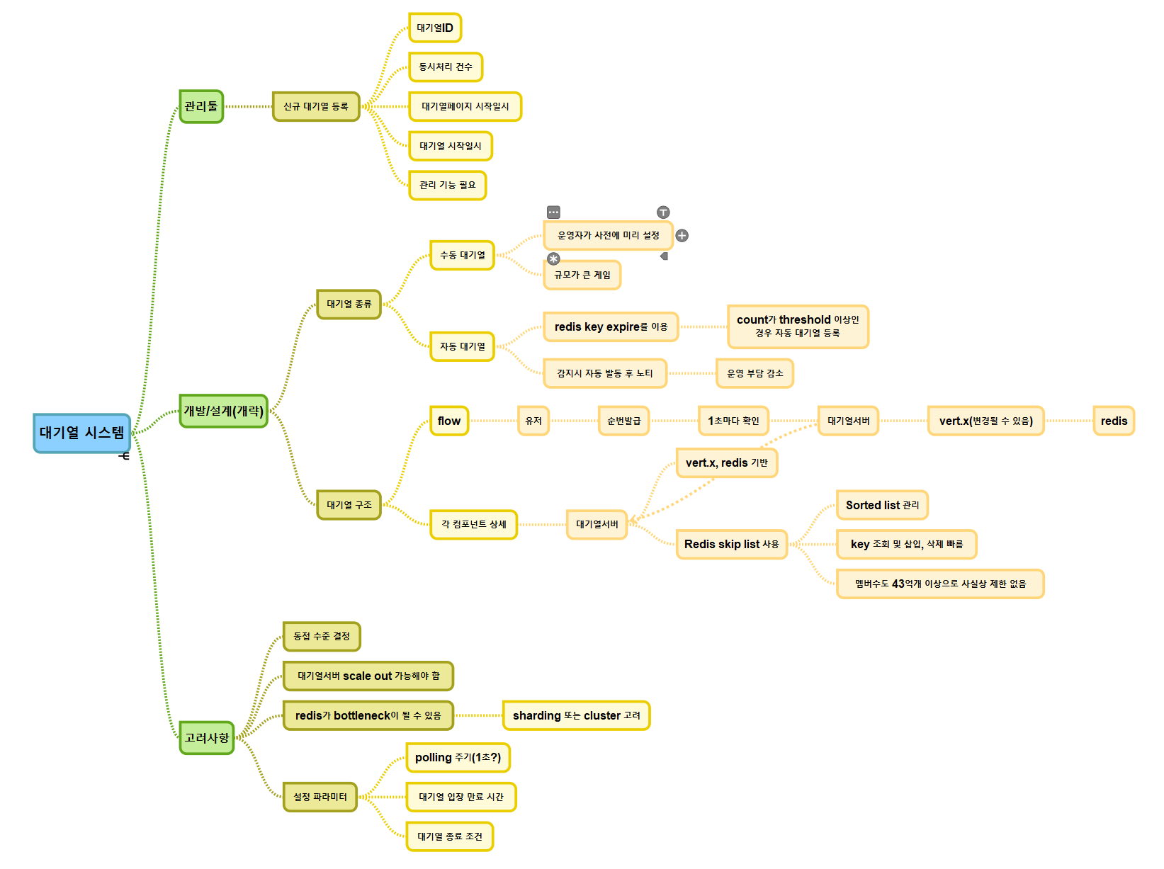
1. 만들려고 하는 대기열 시스템의 개략적인 내용
- 좀 된 자료로서 몇가지는 변경이 필요(예. vert.x대신 armeira등)

2. 기타 참고할만한 내용들 메모
- https://fr.slideshare.net/devcatpublications/ndc2019-142692683
- 내용 중 조금 수정/고려해야할 부분이 있어보임(ex. 대기번호를 매번 보내서 비교를 안해도 되는 방법 고민? 등)
- https://www.cloudflare.com/ko-kr/application-services/products/waiting-room/